Textured Stocks with posed Skeleton rendered in maya
Here Is the low poly object that I created within maya ready to be put into Zbrush to add a lot more detail too. I wanted the stocks I made to be a little different to the normal wooden stocks, I instead wanted there to be big metal hinges on either side of the stocks wood so that it could open up like a door rather than slide upwards like tradition stocks.
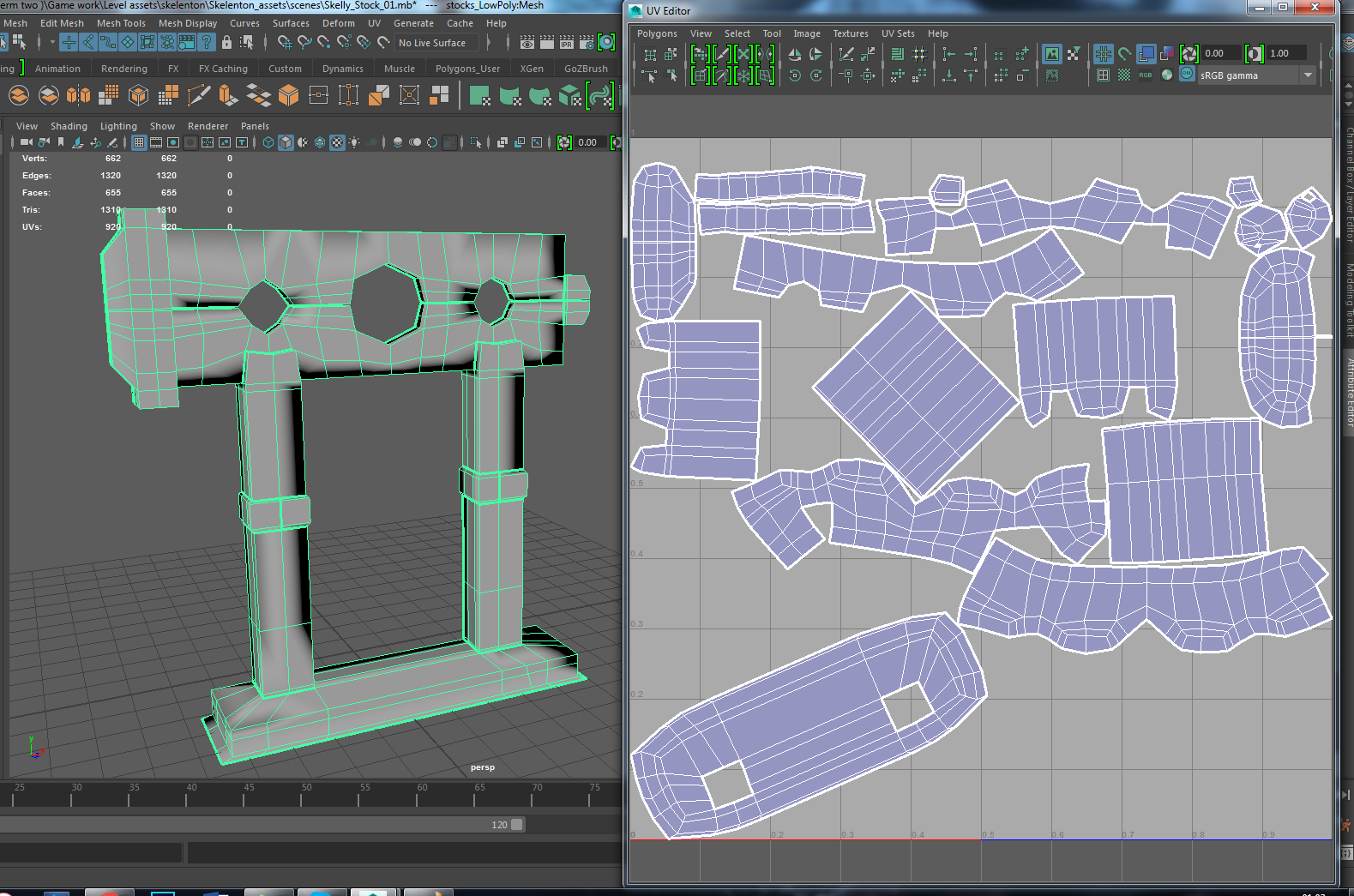
This model did require a colourID map however, so i took a snapshot of the low polys uv's and colored in the whole pieces and then added different colours for where the metal parts of the model would be.
This model did require a colourID map however, so i took a snapshot of the low polys uv's and colored in the whole pieces and then added different colours for where the metal parts of the model would be.
Here are some screen shots of the stocks rendered within maya after they have had the all its textures added to it from the quixel process of the workflow. I have also added the skeleton model to these stocks the same way I did with the prisoner cage earlier on. I then exported the two skeleton posses as separate obj files so that they could be added to the stocks within the game to create the same illusion as the prisoner cages that they arnt just copied and pasted.
Because of the way that I created the skeleton, it also meant that I could remove pieces of the model and place them around the scene so I removed the skull in one of the poses and placed it at the base of the stocks to give the idea that the skull had fallen from its time being there.
Because of the way that I created the skeleton, it also meant that I could remove pieces of the model and place them around the scene so I removed the skull in one of the poses and placed it at the base of the stocks to give the idea that the skull had fallen from its time being there.
Albedo
AO
Gloss
Normals
Specular










No comments:
Post a Comment